首页
星空彩票官方网下载
新闻中心
星空网站下载的游戏
星空app官网登录入口官方网站
招生工作
职业规划
附属医院
学习园地
技能培训
联系方式
栏目导航
信息公告
学院要闻
招生工作
教学教研
星空app官网登录入口官方网站
专业建设
职业规划
附属医院
学习园地
名师风采
技能培训
当前位置:
首页
>>
信息公告
>>
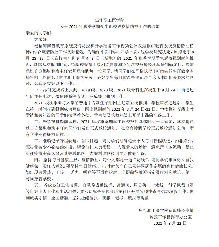
星空游戏在线试玩官网入口关于2021年秋季学期学生返校暨疫情防控工作的通知
作者: 管理员 日期: 2021-08-24 阅读: 3448
星空游戏在线试玩官网入口关于2021年秋季学期学生返校暨疫情防控工作的通知(1).docx
上一条:
2021年秋体温监测表
下一条:
星空游戏在线试玩官网入口2021年秋季开学通知
Copyright © 2008-2025 //m.qltcp.com All Right Reaserved. 星空游戏在线试玩官网入口 拥有所有版权
地址:星空游戏在线试玩官网入口 电话:0391-3530440 星空游戏在线试玩官网入口信访电话 0391-3530438
豫公安网备 41080202000025号
豫ICP备10016279号
map